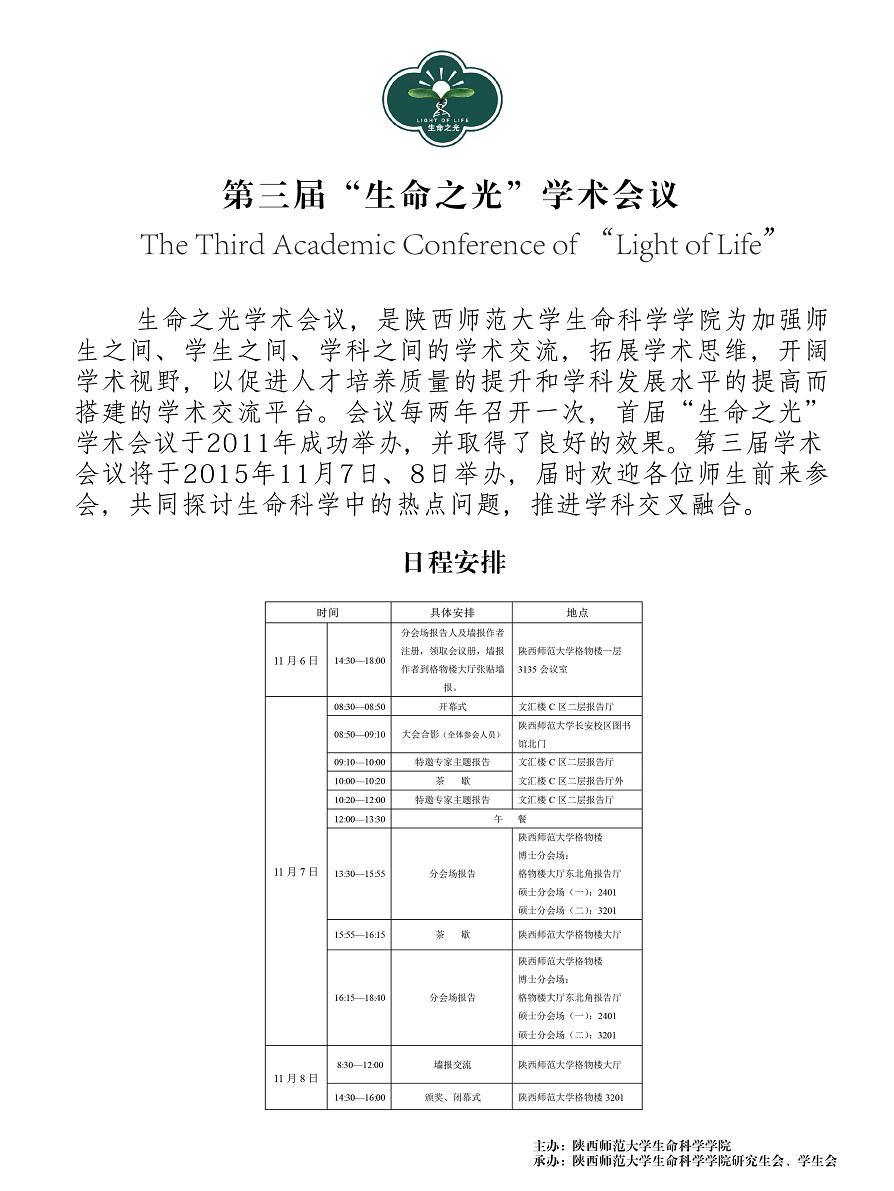
活动类别:第三届“生命之光”学术会议
活动时间:08:30
活动日期:2015-11-7-8
地点:
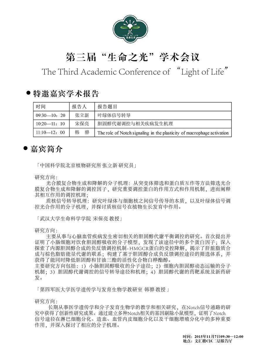
开幕式及主题报告:11月7日上午08:30—12:00, 文汇楼C区二层报告厅;
分会场(一):11月7日下午13:30—19:00, 长安校区格物楼大厅东北角报告厅;
分会场(二):11月7日下午13:30—19:00,长安校区格物楼四层二段2401;
分会场(三):11月7日下午13:30—19:00,长安校区格物楼二层三段3201;
墙报评审:11月8日上午08:30—12:00,格物楼大厅;
颁奖及闭幕式:11月8日14:30,格物楼3201
主办单位:太阳成集团tyc33455
活动日程安排:

